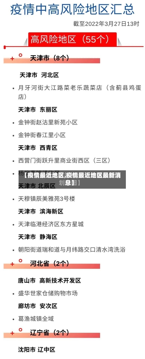
【疫情最近地区,疫情最近地区最新消息】
中国哪些地区有疫情
广东地区:境外输入与本地传播并存 广东是疫情最集中的区域 ,2025年7月佛山发生境外输入继发聚集性疫情,累计病例2659例。此前,东莞、广州 、茂名等地也报告过输入性或本地病例 。该地区因世界交流频繁 ,需持续警惕境外输入风险。

陕西省在2009年病例数激增至26例,其中25例集中在汉中市,渭南市也出现了类似的暴发。1 狂犬病虽然通常呈散发状态 ,但在与高发区接壤的低发区域,如果不采取有效的防控措施,也可能发生集中流行 。1 近年来报告首例或输入病例的省份包括甘肃、陕西、新疆 、宁夏、辽宁和黑龙江。

中国疫情严重的七个城市包括武汉、上海 、广州、深圳、北京、重庆和成都。这些城市在过去的一段时间内,由于各种原因 ,疫情形势较为严峻 。武汉作为疫情最初爆发的城市,受到了广泛的关注。在初期,武汉的疫情形势异常严峻 ,但随着全国上下的共同努力和有效防控措施的实施,疫情逐渐得到了控制。
结合此前2025年第51周(12月21日-12月27日)的疫情态势,华东 、华南和华中地区曾是流感高流行的主要区域。 地区流行水平差异全国流感疫情呈现明显的地区差异 。除南方个别省份外 ,其他大部分地区省份的流感活动已降至中流行或低流行水平。华北、东北、西南和西北地区的大部分省份近来均处于中流行水平。

安徽本土81例,出门游玩的注意了
月5日0-24时,安徽省新增本土确诊病例81例,其中宿州市灵璧县6例 、泗县75例 。 针对当前疫情形势 ,计划出门游玩或前往安徽等疫情发生地区的人员需注意以下事项:密切关注疫情动态安徽、江苏等地近期接连出现本土疫情,出行前需通过官方渠道(如卫健委网站、本地宝等)实时了解目的地及途经地区的疫情风险等级 、防控政策变化。
山区旅游要防跌防迷失 到山区或地形复杂的地方旅游,要防滑、防跌、防迷失。要牢记景区规定的行走路线 ,跟随导游行进,不要去无防护设施的危险地段 。比较好结伴游览,防止走错路迷路。注意事项四:要防“空调病”夏季旅游要防“空调病 ”。
行前准备:了解目的地:研究安徽省的主要旅游景点,如黄山 、宏村、九华山等 ,并规划您的行程 。预订住宿:提前在线预订酒店或客栈,尤其是在旅游高峰期。打包必需品:带上适合季节的衣物、舒适的徒步鞋 、个人药品、防晒霜、帽子、太阳镜等。携带身份证件:带上身份证 、健康码、旅行保险等重要文件 。
最近疫情地区有哪些
地区分布:成都市3例,德阳市1例 ,遂宁市2例。具体来源:2例为3月31日自省外来蓉人员。1例为成都市确诊病例的密切接触者。1例为德阳市无症状感染者转确诊(既往通报病例) 。1例为遂宁市确诊病例的密切接触者。1例为遂宁市管控区内核酸检测发现。确诊时间:均于4月2日确诊 。
鹤山市疫情情况 鹤山市发现一例新冠肺炎核酸检测异常人员,已公布涉疫场所和排查时段。到过鹤山市相关涉疫场所的人员,需自行对照排查时段 ,主动进行核酸检测并按照要求向相关部门报备。这是为了及时排查潜在风险,防止疫情进一步扩散,保障公众健康安全 。
广东地区:境外输入与本地传播并存 广东是疫情最集中的区域 ,2025年7月佛山发生境外输入继发聚集性疫情,累计病例2659例。此前,东莞、广州 、茂名等地也报告过输入性或本地病例。该地区因世界交流频繁 ,需持续警惕境外输入风险 。
发表评论